
企業永續治理
一、永續承諾與組織運作
長榮航太永續治理單位組織圖

為健全永續發展之管理,長榮航太於2023年11月設置推動永續發展之專職單位 ─ 永續發展委員會,為功能性委員會之一,負責永續發展政策、策略、目標或管理方針之審訂及具體推動計畫之督導。永續發展委員會由董事長擔任召集人,並由三位獨立董事及總經理擔任永續發展委員會委員。 委員會下設立執行小組,執行小組下設四大議題組,分別為:

執行小組由總經理擔任執行長,帶領部門最高主管組成的小組成員,以有效整合資源並落實公司永續策略,共同推動環境保護、社會參與、公司治理等工作,達成永續發展及淨零目標。
執行小組成員之委派原則,主要係考量其職能是否能有效整合資源並落實公司永續策略,且執行小組成員須不定期參與各項討論與教育訓練,以持續精進相關職能。
執行小組定期將永續發展執行情形提送至永續發展委員會討論及董事會報告,2024年永續發展委員會計開會4次、提報董事會4次,提報議案包含「2024年度永續發展工作進度」、「利害關係人溝通情形報告」、「風險管理執行情形報告」。
長榮航太並於2024年將「永續報告書編製及驗證之作業程序」納入內部控制制度進行控管,以確保永續報告書之正確性及完整性。
二、重大議題鑑別與利害關係人溝通
長榮航太依循2021年最新出版GRI永續準則、國內外永續趨勢及航太標竿企業發展,蒐集執行小組對於永續議題在經濟、環境和人群(包含人權)正負面衝擊程度之專業見解,以及7類外部利害關係人對於永續議題的關注程度。經鑑別與評估,進而排序出長榮航太之重大主題。長榮航太將每年進行重大主題檢核、兩年一次持續執行重大性主題鑑別流程,依據永續性脈絡、重大性、完整性、利害關係人包容性之精神鑑別重大主題,並將重大主題融入企業風險管理(Enterprise Risk Management, ERM)中,以更有效且精準地管理組織風險,規劃短中長期之永續發展策略。
STEP1 鑑別
7類利害關係人
透過AA1000SES:2015(AccountAbility 1000 Stakeholder Engagement Standard:2015)利害關係人議合標準,以依賴性、責任性、影響力、多元觀點、關注張力之五大原則,定義7大類主要利害關係人(政府/主管機關、投資人/股東、員工、客戶、供應商、社區(含NGO/NPO)、學術機構)。
16項永續議題
參考聯合國永續發展目標(SDGs)等國際永續準則,統整鑑別出16項永續議題:

STEP2 評估
78份正負面衝擊程度問卷
長榮航太管理階層與執行小組依據永續議題之正負面衝擊發生機率及影響規模與範圍,給予量化評分,作為各永續議題對經濟、環境、人(包含人權)之衝擊程度評估。
260份利害關係人關注程度問卷
7類利害關係人針對議題的關注程度,給予1 - 5分之量化評分,作為掌握各類利害關係人關注議題之依據。共回收260份問卷,包含:員工187份、供應商18份、投資人/股東15份、學術機構15份、客戶12份、社區(含NGO/NPO)7份、政府/主管機關6份。
STEP3 排序
將正負面衝擊程度問卷依重要性進行分數高低排序,並參考利害關係人關注程度問卷結果,進而鑑別出長榮航太之永續主題。2024年沿用2023年之正負面衝擊程度及利害關係人關注程度問卷結果,另經長榮航太管理階層與執行小組討論,將資訊安全管理新增為重大主題,以呈現長榮航太於此議題之積極作為。

STEP4 審視
重大主題結果經公司最高永續治理組織─董事會審核通過,並建立各永續重大主題之管理方針,定期檢視行動方案與目標之達成度。
三、利害關係人溝通


四、短中長期目標與行動方案
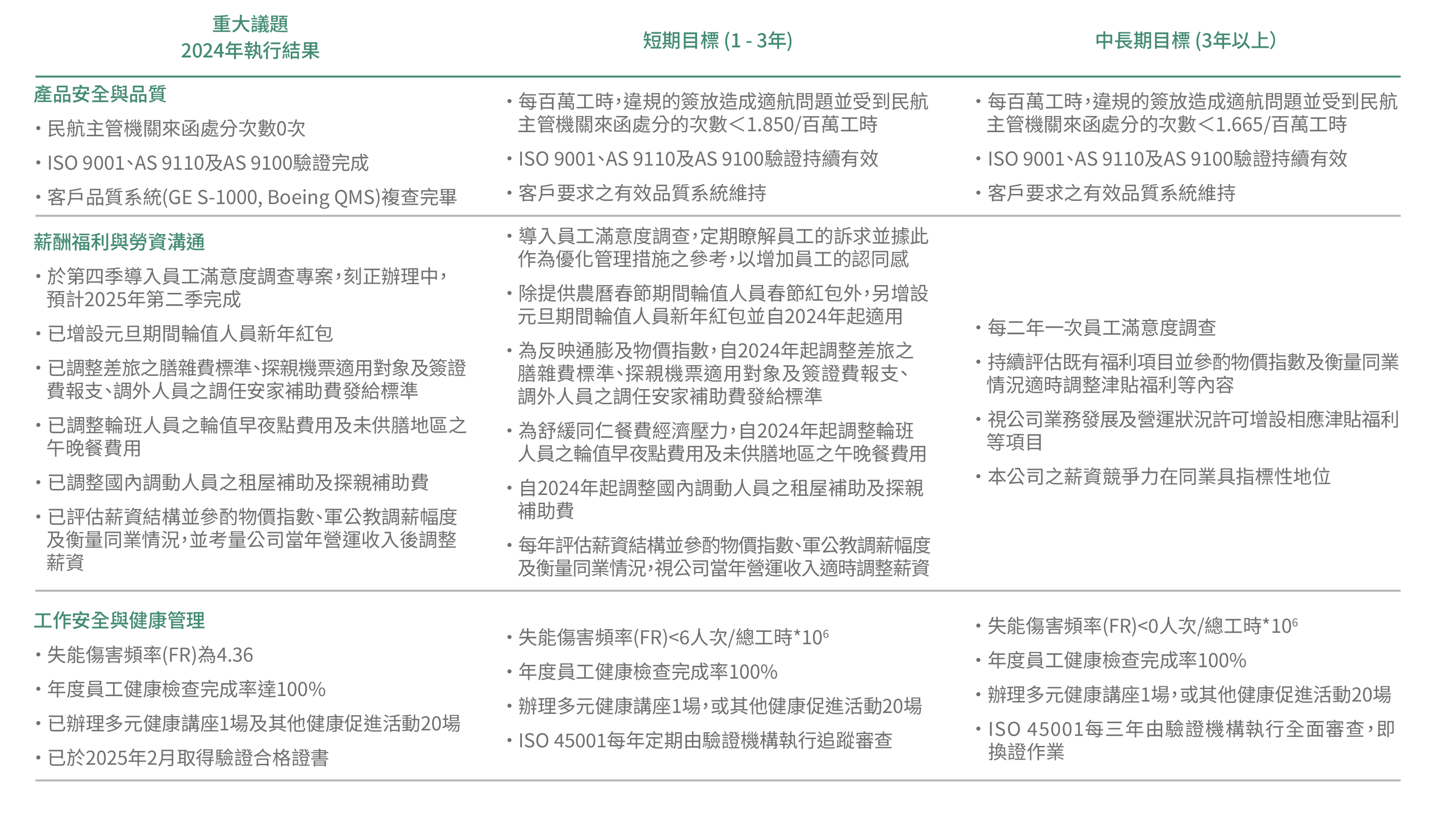
自2023年起,長榮航太針對所辨認之重大議題,訂定1至3年短期目標以及3年以上中長期目標,並每年進行追蹤管理,以持續精進永續發展藍圖。


